广东省财政厅关于印发《政府采购常见问题清单》的通知 粤财采购〔2023〕9号

2023.10.30
浏览量:240
省直各单位,各地级以上市财政局,横琴粤澳深度合作区财政局,各政府采购代理机构,各评审专家,各供应商:

  为进一步规范政府采购事前管理,提高政府采购文件编制质量,规范政府采购行为,增强政府采购各当事人依法采购意识,维护政府采购公平竞争,促进全国统一大市场建设,我们根据《中华人民共和国政府采购法》《中华人民共和国政府采购法实施条例》等法律法规,结合政府采购实践,对政府采购活动中常见问题进行了梳理,形成《政府采购常见问题清单》(以下简称《清单》),供各级政府采购监管部门及各政府采购当事人对照参考,进一步规范政府采购行为,保障政府采购活动的公平公正。
  《清单》是对政府采购过程中常见问题进行汇总列举,未穷尽政府采购领域所有禁止性事项,仅供参考,不作为执法依据。
  附件:广东省政府采购常见问题清单


广东省财政厅 
2023年9月21日
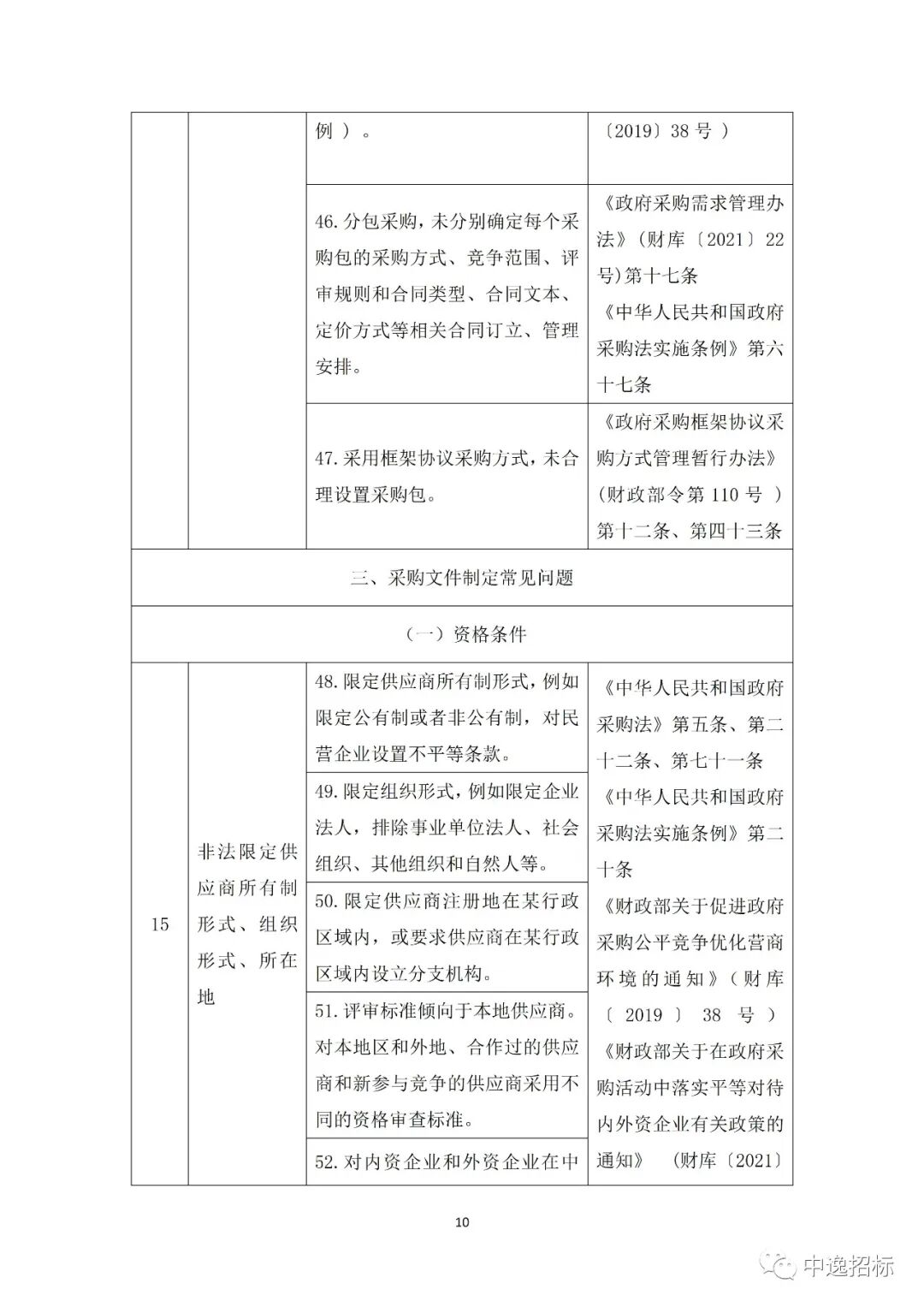
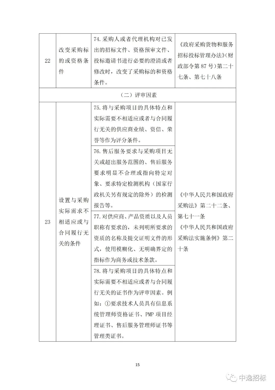
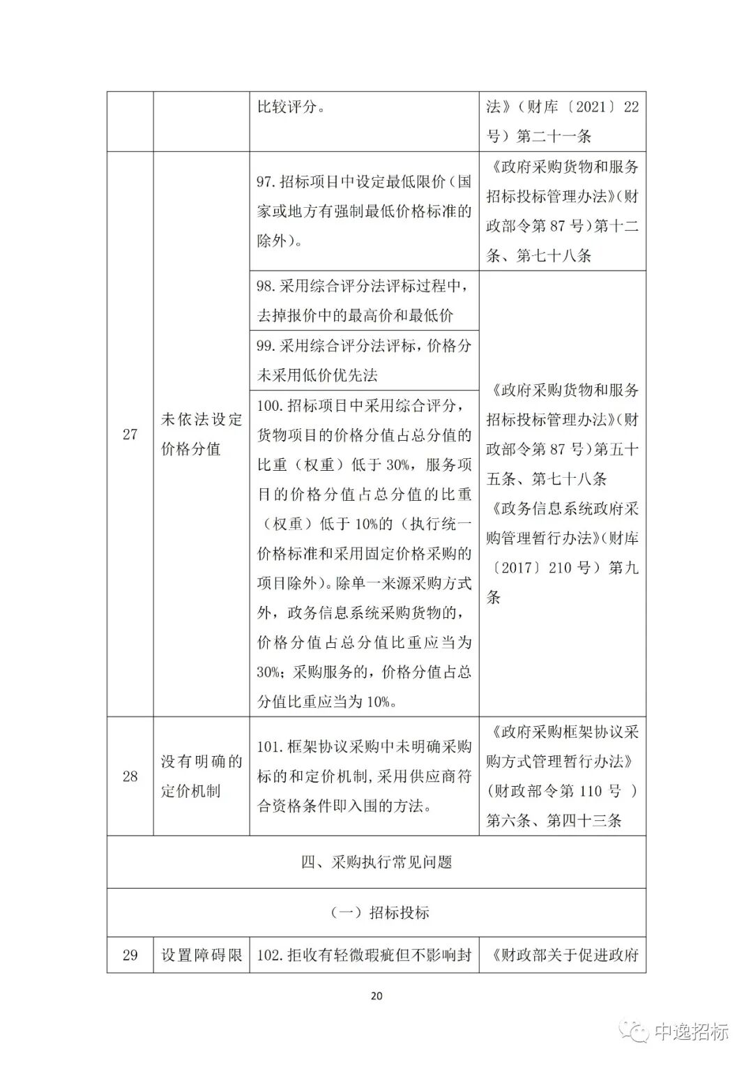
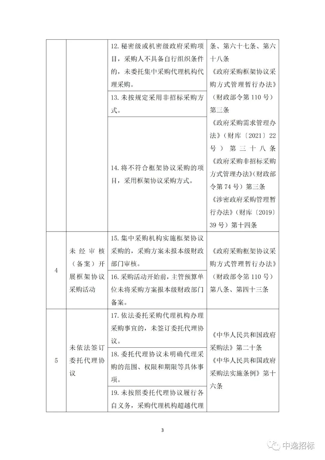
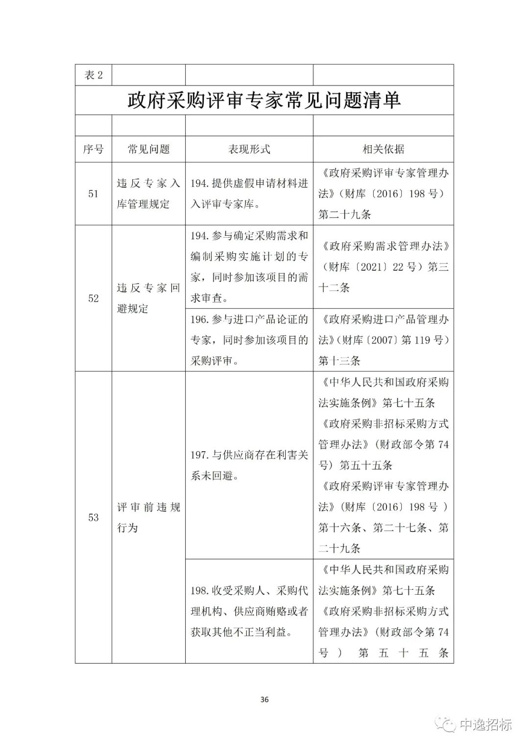
广东省政府采购常见问题清单
图片

图片图片图片图片图片图片图片图片图片图片图片图片图片图片图片图片图片图片图片图片图片图片图片图片图片图片图片图片图片图片图片图片图片图片图片图片图片图片图片图片图片图片

返回列表